Robot arm
This project was an attempt at creating a 5-DOF (Degree-Of-Freedom) robot arm using standard size servo motors. The controller is an OOPic microcontroller, which is all I had at the time. Most arm components were cut out of 1.6mm aluminium sheets.
Results
- The OOPic controller at present cannot control the speed of the servos, so the arm could benefit from a dedicated servo controller, such as one of these.
- The servos used (can’t remember type, got them off e-Bay) don’t seem strong enough to produce the required torque needed to lift some of the heavier arm parts such as shoulder and elbow. An arbitrary guess would be that the servos only produce a torque <5kg/cm, so the whole design would benefit greatly from more powerful motors. Additionally, the aluminium sheets were too thick for the required task, which added unnecessary weight to the arm.
- Overall this first attempt at creating a robot arm has revealed a lot of information and knowledge on design requirements, so if I get round to building a ‘Robot Arm mk II’ of even a totally new arm, the learnt knowledge will be especially useful and hopefully I will avoid doing the same mistakes again.
Inspiration: http://www.lynxmotion.com/Category.aspx?CategoryID=2
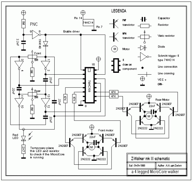
BEAM 2-Motor Insect
This BEAM insect was based on the Z-Walker mk III by A.A. van Zoelen. I constructed it a while ago so I don’t have a complete report on it. The electronics are based on the circuit below.

Image from: http://vsim.freeservers.com/walk-kit.html
The servo-motors can be any standard size, however it’s best to use the cheapest you can find (I used standard Hitec servos) since the electronics have to be ‘gutted’ and replaced with the H-bridge motor drivers. My H-bridges were a bit of a mess and hard to fit into the hollowed out servos, but fitted eventually with a bit of bending and a lot of superglue to avoid short-circuits! However, you can find a great tutorial for freeforming an H-Bridge by Brian Hendrickson here. This design will make it much easier to fit the H-Bridge into the servos.
During the end of the electronics construction, I noticed a problem with the connections to the 74HC139, but don’t know if it was my fault from a wiring mistake of an error in the design. Anyhow, using a multi-meter you can easily determine the states that the IC goes through and thus can connect the motors to it appropriately.
And a short video:
