Cognitive Dissonance
All things science, engineering and robotics… mainly robotics
Menu
Skip to content
Home
In Progress
Quadrobot project
Bioloid project
Quadcopter
Projects
CAD
CAD servo-based robots (Part I)
CAD servo-based robots (Part II)
Old CAD robot creation
Mechanical
Old robots
PCs
PC modding
Programming
R-R-R robot manipulator
Misc
Media player coffee table
Other
GitHub
3D Printing
KSP
Work
Ph.D.
Publications
About
Info
Latest Posts
Graphviz diagram
Next →
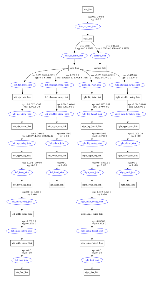
Graphviz diagram of URDF file
Leave a comment
Cancel reply
Δ
Comment
Subscribe
Subscribed
Cognitive Dissonance
Join 28 other subscribers
Sign me up
Already have a WordPress.com account?
Log in now.
Cognitive Dissonance
Subscribe
Subscribed
Sign up
Log in
Copy shortlink
Report this content
View post in Reader
Manage subscriptions
Collapse this bar